SmartHelp
Unified Associate Productivity Platform for cross-department workflows
SmartHelp is a multi-application internal platform designed to streamline workflows for various roles — developers, clinical & support staff, marketing, and management — under one roof. Provide “a one-stop solution” offering a fast, convenient, consistent user experience across departments. Reached 85% adoption within the first month across four departments.
My Role: As Lead Product Designer, I was responsible for UX research, user flows, wireframes, prototypes, visual design, and building a working design system.

The Problems
Context & Challenges:
Teams across departments (development, clinical/support, marketing, management) each had different tools, workflows, and systems → leading to fragmentation, inefficiency, inconsistent UX, and possibly wasted time or miscommunication.
Lack of a unified interface meant users had to switch between multiple apps/systems depending on their role — resulting in friction, steep learning curves, and poor cross-team collaboration.
For management, gaining a holistic view across departments was likely cumbersome (data scattered, hard to visualize).
Why It Mattered:
Improved productivity and satisfaction across all roles.
Reduced cognitive load and learning overhead for staff onboarding or cross-department tasks.
Better data visibility and consistency — especially for management oversight.


Users Research
User Personas / Roles
Developers (engineering team)
Clinical & Support Staff (operational or non-technical)
Marketing team
Management / Admins
For each: different needs, tasks, permissions, and journeys. The goal: deliver a tailored experience based on role.
Research methods
Direct user interviews to understand daily tasks, pain points, workflows, and how users currently handle cross-department work.


Design Process & Iteration
Ideation & Planning
Brainstorm sessions to identify common workflows shared (or overlapping) across roles.
Mapping user flows for each persona: e.g. onboarding, daily tasks, management oversight, cross-team handoffs.
Wireframes & Prototypes
Low-fidelity: rough sketch / layout for dashboards, navigation, role-based entrypoints.
High-fidelity: polished wireframes/mockups using Figma — showing how each role sees the portal differently, with tailored navigation and features.




Final Design Solution
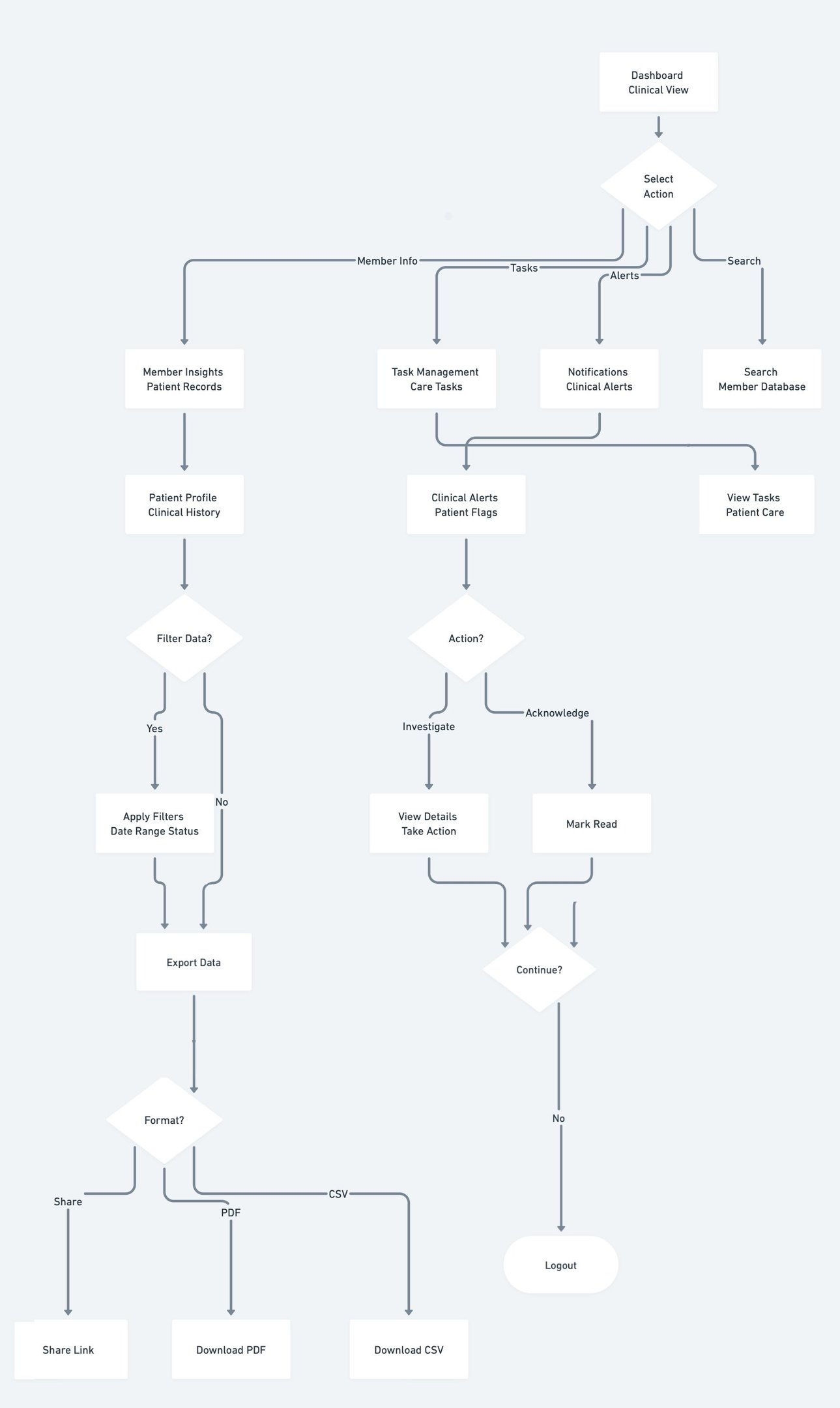
Personalize Dashboard + Portal
On login, user sees a customized dashboard depending on role (Developer, Support, Marketing, Management).
Navigation tailored — only relevant modules appear.
Unified interface for tasks, data visualization, inter-department workflows.
Data Visualizations & Insights
Charts / graphs / dashboards for management and relevant roles to monitor metrics, tasks, performance, or operational data (depending on the user role).
Consistent visual language across components to reduce cognitive load and make information easy to parse.

Outcome & Impact
Results & User Feedback
One-stop solution reduced cross-department switching by 40%.
Reached 85% adoption within the first month across four departments.
Productivity increased: tasks that previously required switching contexts are now consolidated — fewer errors, faster completion.
Scalable design: the design system ensures future features/modules can be added without major redesign — saving time and preserving UX consistency.
Better user satisfaction: simplified and tailored experience for different roles, reducing cognitive load and training time for new staff.
Reflections & Learnings
Nothing is perfect — there are always opportunities to improve.




Challenges
Designing for multiple very different personas (technical, non-technical, management) — balancing simplicity with flexibility.
Different teams had conflicting priorities, and not everything could be included in the first release. Facilitating alignment required negotiation, clear trade-off discussions, and data-backed decisions.
What went well
Extensive user interviews & understanding of daily workflows, which informed intuitive information architecture and persona-driven flows.
Regular design–engineering syncs ensured feasibility and minimized rework during implementation.
